Moving Legacy Systems to AWS A Step-by-Step Roadmap
Easily migrate your legacy systems to AWS with EaseCloud's expert roadmap. Minimize downtime and maximize efficiency with our seamless transition strategy.
Businesses are under increasing pressure to stay up to date with innovation in the rapidly changing digital environment of today. Although dependable in the past, legacy systems frequently act as a bottleneck in this fast-paced setting. They find it difficult to satisfy contemporary requirements like smooth performance, cost-effectiveness, and scalability. Making the switch from traditional systems to a powerful cloud platform like Amazon Web Services (AWS) is revolutionary, not just a fad.
At EaseCloud, we specialize in simplifying this critical transformation. In this blog, we'll guide you through the key steps to migrate legacy systems to AWS effectively. Whether you're aiming for improved scalability, reduced costs, or enhanced performance, this roadmap equips you with the insights needed to make the journey smooth and successful.
TL;DR
Essential steps for migrating legacy systems to AWS:
- Assessment first – Audit current systems, dependencies, and data requirements
- Choose migration strategy – Rehost (lift-and-shift), refactor, or rebuild based on system complexity
- Plan for security – Implement AWS security best practices and compliance requirements
- Minimize downtime – Use phased migration approach with rollback plans
- Test thoroughly – Validate functionality, performance, and data integrity in AWS environment
- Monitor continuously – Set up CloudWatch monitoring and optimize post-migration
- Train your team – Ensure staff understands new AWS tools and processes
- Budget wisely – Account for migration costs plus ongoing AWS operational expenses
Why Move Legacy Systems to AWS?
For contemporary businesses, legacy systems frequently provide serious challenges. These systems may have performed admirably in the past, but they may find it difficult to meet the security, adaptability, and cost-effectiveness requirements of today. There is a chance to get around these restrictions and welcome innovation by migrating these systems to Amazon Web Services (AWS).
Businesses may convert antiquated systems into effective, scalable, and secure infrastructures thanks to AWS's cutting-edge cloud technology. In addition to modernizing operations, this transfer gives access to cutting-edge resources and services that promote competitiveness and growth in the digital world.
Making the switch to AWS will:
- Expand the system's scalability to accommodate evolving requirements.
- Eliminate expensive hardware maintenance to cut costs.
- Improve performance with quick, reliable infrastructure.
- Use AWS's industry best practices to increase data security.
Modernizing antiquated systems with AWS is not just an upgrade; it's a step toward building a company that is prepared for the future. Our AWS cloud migration experts can guide you through this transformation.

Challenges and Benefits of Cloud Migration for Legacy Systems
Although moving legacy systems to the cloud might be a life-changing experience, there are drawbacks. Businesses may plan and carry out a seamless migration to AWS by being aware of these difficulties and the enormous advantages they offer.
Key Challenges
- Data Security Issues: Careful preparation and strong encryption are necessary to guarantee that sensitive data is safeguarded both before and after migration.
- Possible Downtime: Careful planning and timing are necessary to minimize operational disturbance during the relocation process.
- Complex Dependencies: The migration of legacy systems may be made more difficult by their frequently entangled components. It's crucial to recognize and address these dependencies.
- Skill Gaps: Moving to AWS calls for knowledge of cloud technology, which could call for extra instruction or the assistance of seasoned partners.
Remarkable Benefits
- Flexibility and Scalability: AWS guarantees peak performance and sustained financial sustainability by empowering companies to adjust resource levels in response to demand.
- Decreased Maintenance: By doing away with the need to maintain outdated technologies, the modification frees up funds for creative ideas. Cost efficiency can be dramatically improved through strategic use of serverless computing - learn how to Slash Cloud Costs in Half with AWS Lambda.
- Access to state-of-the-art technology: AWS provides a range of cutting-edge services and technologies, including real-time analytics and machine learning, that promote growth and competitiveness.
- Enhanced System Reliability: Companies may reduce downtime and guarantee consistent service delivery with AWS's dependable infrastructure.
Although there are certain difficulties, moving old systems to AWS has considerably more advantages than disadvantages. Businesses can use the appropriate tactics and knowledge to transform these challenges into opportunities for innovation and expansion.
1. Assessing Your Legacy System
Understanding Your Current Infrastructure
It's crucial to conduct a thorough assessment of your current legacy systems before starting the conversion process. All parts, apps, and their interdependencies must be documented. A thorough evaluation offers a path for a successful and seamless relocation in addition to highlighting any obstacles.
Evaluating Legacy System Dependencies and Risks
Legacy systems often feature intricate and hidden interdependencies that can disrupt the migration process if overlooked. Identifying these connections and assessing associated risks is essential for a seamless transition. By addressing these complexities early, you can mitigate potential issues and ensure every critical system component is accounted for.
2. Defining Your Cloud Migration Goals
Why Are You Migrating to AWS?
Clearly defining your reasons for migrating to AWS is the first and most crucial step. Whether your primary goal is cost savings, scalability, or enhanced security, establishing these priorities will help align your strategy with your business objectives. Treat each goal as a distinct yet interconnected element in your overall migration plan.
Setting Clear Objectives for Cost, Performance, and Scalability
Set specific, measurable objectives to guide your migration. For instance, one goal might be to reduce application costs by 25%, while another could focus on achieving specific performance metrics within a defined timeframe. These benchmarks ensure accountability and drive results.
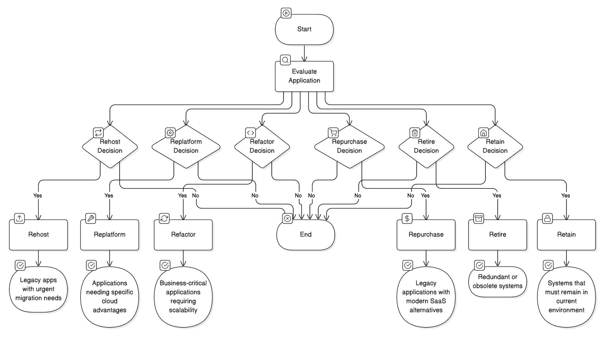
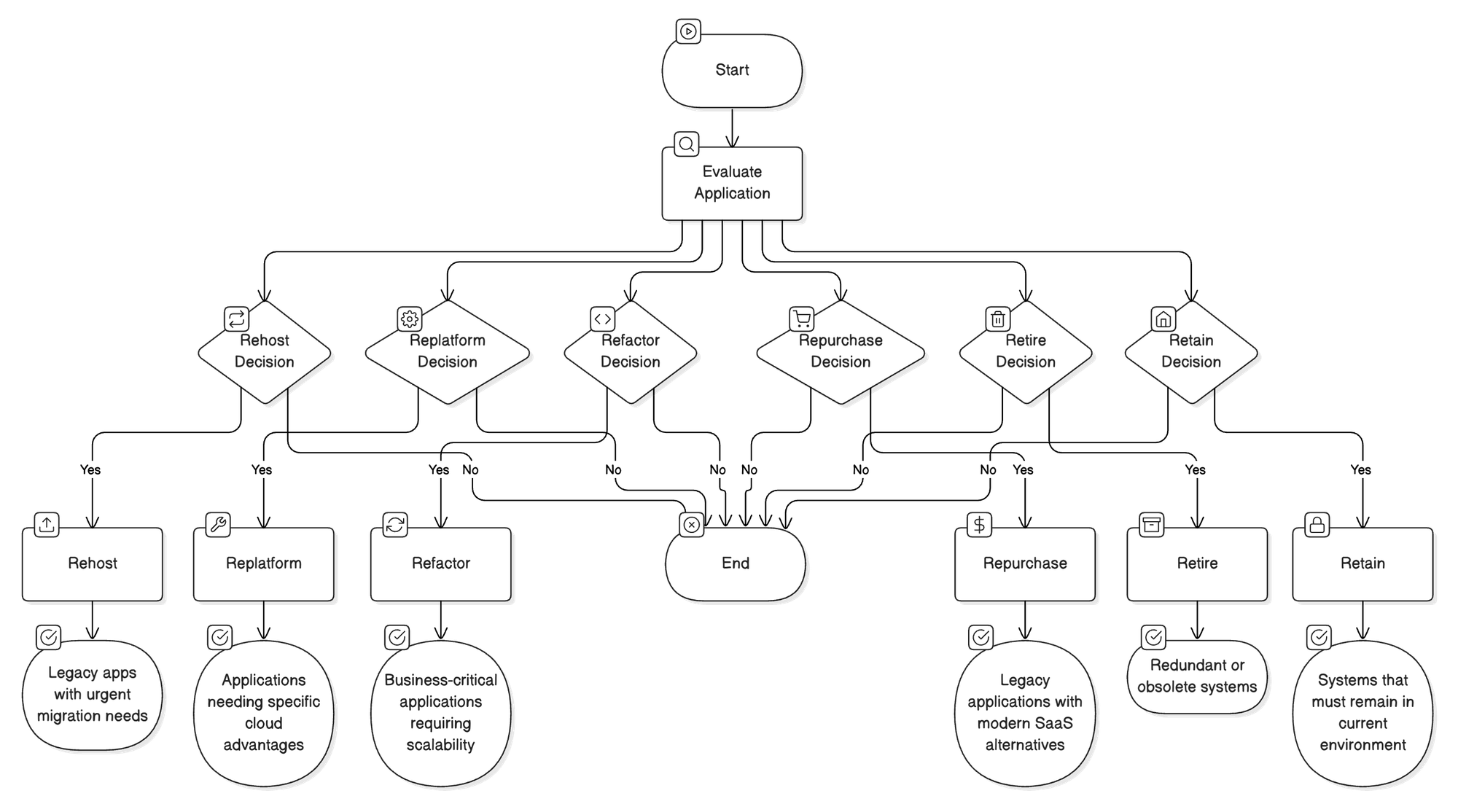
3. Choosing the Right AWS Migration Strategy
The "6 Rs" of Cloud Migration (Rehost, Replatform, Refactor, Repurchase, Retire, Retain)
The approach has unique benefits and is suited to different scenarios, making it essential to understand which strategy best aligns with your legacy system's needs.
| Migration Strategy | Description | Best For |
|---|---|---|
| Rehost | Lift-and-shift applications without changes | Legacy apps with urgent migration needs |
| Replatform | Minor optimizations while maintaining core architecture | Applications needing specific cloud advantages |
| Refactor | Reimagining application architecture using cloud-native features | Business-critical applications requiring scalability |
| Repurchase | Switching to a SaaS alternative | Legacy applications with modern SaaS alternatives |
| Retire | Eliminating unnecessary applications | Redundant or obsolete systems |
| Retain | Keeping applications on-premises | Systems that must remain in current environment |

Which Strategy Fits Your Legacy System?
After auditing your legacy system and defining your migration goals, choose the strategy that offers the most value. The complexity, cost, and timeline of the migration process heavily depend on this decision.
4. Planning the Migration Process
Creating a Comprehensive Migration Plan
Create a thorough migration roadmap that outlines every stage of the procedure. Incorporate deadlines, the distribution of resources, any hazards, and backup plans. A solid strategy serves as the foundation for a smooth transition and aids in controlling stakeholder expectations.
Budgeting, Timeline, and Resource Allocation
Allocate your budget wisely by considering both direct AWS costs and indirect expenses like staffing and potential downtime. Ensure the migration is completed within a realistic timeframe by securing skilled personnel or partnering with experienced cloud migration specialists.
5. Building Your AWS Environment
Setting Up Your AWS Account and Permissions
Assign rights to team members participating in the migration and start by configuring your AWS account. To keep control throughout the project, this entails setting up secure access policies, establishing multi-factor authentication, and creating users and roles.
Designing Your AWS Infrastructure (VPC, Networking, Security)
Adapt your AWS infrastructure to your company's requirements. This entails establishing networks, installing Virtual Private Clouds (VPCs), and putting strong security measures in place. Improved performance, scalability, and cost-effectiveness are guaranteed by a simplified infrastructure.
6. Data Migration Strategy
Assessing Data Volume and Complexity
Take into account the amount and complexity of your data when selecting the finest migration tools and methods. Consider factors including data sensitivity, appropriate transfer speeds, and any necessary adjustments to increase process efficiency.
Choosing the Right Data Transfer Tools (AWS DataSync, AWS Snowball Edge, etc.)
AWS offers solutions like AWS DataSync for online file transfers and AWS Snowball Edge for massive offline data migration. Consider your data volume, network bandwidth, and security requirements when selecting tools to ensure a safe and successful migration.

7. Application Modernization Options
Deciding Whether to Refactor or Rehost Applications
Evaluate whether to rehost your applications for a straightforward lift-and-shift approach or refactor them for a cloud-native architecture. The decision should align with your migration goals, resource availability, and application complexity. Partner with our AWS application modernization team to determine the optimal approach.
Leveraging AWS Services like Lambda, ECS, and RDS
Maximize your cloud infrastructure's potential by leveraging AWS's powerful managed services. AWS Lambda enables serverless computing, eliminating infrastructure management while reducing costs. Amazon ECS simplifies container management, offering seamless scaling and deployment. Amazon RDS provides automated database administration, backup, and scaling capabilities. These services work together to create a modern, efficient cloud architecture that reduces operational overhead and improves system reliability.
8. Security Considerations for Migrating to AWS
Implementing AWS Security Best Practices
Integrate AWS security best practices into your migration strategy. Use Identity and Access Management (IAM) for access control, encrypt data in transit and at rest, and deploy network security measures like security groups and ACLs to protect your systems. Work with AWS cloud security specialists to implement robust protection measures.
How to Secure Data During and After Migration
Use secure transfer methods, encrypt critical data, and put in place reliable backup and recovery strategies to guarantee data security during relocation. Review and upgrade security measures frequently to combat changing threats.

9. Performing a Pilot Migration
Migrating a Test Environment First
Begin with a pilot migration to test your strategy, find possible problems, and improve your method. This keeps your production environment unaffected while reducing risks and guaranteeing a seamless transition.
Validating Performance, Security, and Cost Estimates
Use the pilot to verify performance metrics, security configurations, and budget estimates. This ensures the migration plan is robust and ready for full-scale implementation.
10. Executing Full System Migration
Step-by-Step Process for Full-Scale Migration
Use the pilot's insights to improve your strategy and carry out the entire migration. To reduce interruptions and preserve control, move data and apps gradually in a phased manner.
Ensuring Minimal Downtime and Business Continuity
Use AWS Database Migration Service for real-time data synchronization and blue-green deployment to switch seamlessly between old and new systems. These strategies help reduce downtime and ensure business continuity.
11. Post-Migration Optimization
Tuning AWS Resources for Cost and Performance
For improved cost control and performance, optimize your AWS setup by resizing instances, turning on auto-scaling, and utilizing resource tagging. Leverage our AWS cost optimization expertise to maximize your cloud investment.
Automating Monitoring with AWS CloudWatch and Cost Explorer
Use Cost Explorer to examine spending trends and AWS CloudWatch to monitor performance indicators. Operations are streamlined and opportunities for additional optimization are identified through automation.

Lift-and-shift is just the first step. Cloud-native optimization delivers long-term savings. We help you get there.
Rehosting gets you to AWS quickly. But refactoring to Lambda, containerization with ECS, and right-sizing instances drive ongoing cost reduction and performance gains.
We help you:
- Right-size AWS resources – Match instance types to actual workload demand
- Enable auto-scaling – Scale capacity based on demand, eliminate idle waste
- Optimize with Cost Explorer – Analyze spending patterns, identify savings
- Set up CloudWatch monitoring – Track performance metrics, proactive alerting
12. Ongoing Maintenance and Scalability
Best Practices for Maintaining AWS Infrastructure
Update your AWS environment regularly, carry out security assessments, and modify your architecture to accommodate changing business requirements. This guarantees efficiency and dependability throughout the long run. Consider AWS managed services for simplified long-term operations.
Scaling as Your Business Grows
Utilize AWS's flexibility to expand your infrastructure in tandem with your company's expansion. For optimal flexibility and efficiency, make use of serverless architectures, elastic load balancers, and auto-scaling rules.
Impact of EaseCloud on Migrating Legacy Systems to AWS
EaseCloud facilitates a smooth and effective migration from old systems to AWS. Our professional migration techniques allow companies to update their infrastructure without any problems. To help you make use of the cloud's potential and stay ahead of the competition, we handle the intricacies, guaranteeing data integrity, low downtime, and optimal performance.
Explore Our Related Services
Need expert help with implementation? Our specialized teams are ready to assist:
- AWS Cloud Excellence - Migrate, optimize, and scale on AWS with our certified cloud architects.
- Seamless Cloud Migration - Modernize legacy systems and migrate to cloud-native architectures.
Conclusion
Recap of Key Steps in Migrating Legacy Systems to AWS
The process of moving legacy systems to AWS is difficult but revolutionary and has long-term advantages. Businesses may upgrade their systems and take advantage of the benefits of a cloud-native environment by adopting a systematic strategy. Recall that each migration experience is different, thus success depends on flexibility and adaptability.
Future-Proofing Your Cloud Strategy with AWS
Transitioning systems is only one aspect of transitioning to AWS; another is laying the groundwork for ongoing innovation. Your infrastructure will stay competitive and flexible thanks to AWS's dynamic ecosystem of features and services. Make the most of AWS's services and maintain your lead in the rapidly evolving digital market by routinely evaluating and improving your cloud strategy.
When it comes to streamlining and simplifying the migration process, EaseCloud.io may be your reliable partner. Your move to AWS will be seamless, effective, and future-focused thanks to our experience. With EaseCloud.io, you optimize cloud computing's potential in addition to modernizing.
Frequently Asked Questions
What is the best migration strategy for legacy systems?
Your business needs and legacy systems will determine the best course of action. Refactoring for vital, high-impact programs and rehosting for less important applications are common strategies.
How do I ensure data security during cloud migration?
To ensure security, use encrypted protocols during data transfer, secure sensitive information with encryption at rest, and leverage tools like AWS Direct Connect for private, secure connections.
Can I move my legacy systems without downtime?
While achieving zero downtime can be challenging, techniques like blue-green deployment and AWS Database Migration Service enable businesses to minimize disruption during the migration process.
How do I optimize costs after migrating to AWS?
Optimize costs by reviewing and resizing resources regularly. Use tools like AWS Cost Explorer and leverage services such as AWS Lambda and EC2 Auto Scaling to right-size resources based on actual workload demand.
What tools can I use to manage AWS infrastructure post-migration?
AWS provides strong management tools after migration, including: AWS Systems Manager for insights into operations, AWS CloudFormation for code-based infrastructure. For monitoring resource inventories and configuration modifications, use AWS Config.
Summarize this post with:
Ready to put this into production?
Our engineers have deployed these architectures across 100+ client engagements — from AWS migrations to Kubernetes clusters to AI infrastructure. We turn complex cloud challenges into measurable outcomes.